一、学校介绍
韩国加图立大学是一所国际化研究型综合大学,被韩国教育部列为BK21工程PLUS大学,LINC+产学合作优先大学,第四次工业革命创新领导大学。成立于1855年,开设有人文、艺术、社会、理工、医学、音乐、体育等方面100多种学科。2019年CWTS莱顿世界大学排名社会科学领域中,加图立大学排名位于韩国第2位。其中,数码多媒体艺术学、教育及心理学、医学、药学、生物医学,被韩国教育部列为尖端专业重点发展学科。

二、学校优势
学科实力强:医学、商科、工程学是其王牌学科,医学专业在韩国排名靠前,药学专业更是位居全韩第一。此外,数码多媒体艺术学、教育及心理学、生物医学等也被韩国教育部列为尖端专业重点发展学科。
师资力量雄厚:拥有不少在各领域有突出成就的教师,如荣获卡尔弗莱什国际小提琴大奖的杨承植教授,三星电子系统设计工程组组长郑尚旭教授等,还有来自多个国家的外籍教师,带来多元文化背景和国际化教学理念。
就业服务完善:通过“Campus Job - Day”活动、“CU-就业项目及就业实习项目”等,提高学生就业意识,为学生提供就业信息和实习机会,帮助学生更好地就业。
国际交流广泛:与多个国家的多所大学建立了校际交流关系,如中国的吉林大学、山东大学等,有交换生、双学位等交流项目,为留学生提供了良好的学习生活环境。
校园设施先进:拥有多所附属医院,还有尖端数码功能的中央图书馆、产学合作基地CU - Techno Center等现代化研究设施,为教学、科研和学生生活提供了有力保障。
三、招生专业及日程
1.招生专业
2.招生日程
1批:2025/09/15——2025/10/15
2批:2025/10/20——2025/12/19
四、申请条件及材料
1.申请条件
注:※未提交TOPIK3级以上的成绩者将被限制专业学分,必须进修本校指定的韩国语教育课程。
※升入高中之后取得外国国籍的学生不具有报名资格。
※不认证自学考试、自主学习以及网络教育等取得的学历。
※其他特殊事项进从学校内部规定。
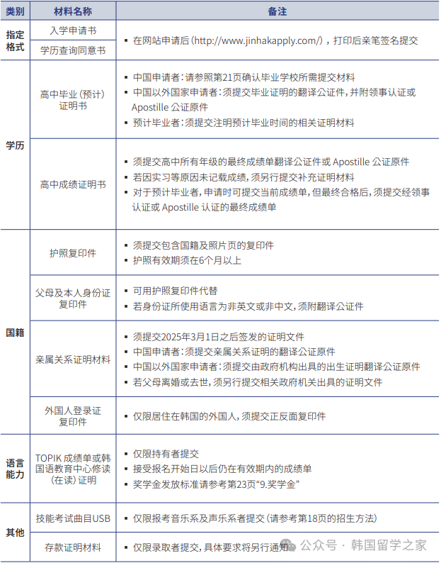
2.申请材料
五、费用
1.学费
人文社会:约2.2W/学期
理学:约2.6W/学期
工学:约3W/学期
艺术:约3.1W/学期
2.其他费用
报名费:一般学科:约670元;艺术类:约780元
奖学金:
六、校园环境
加图立大学校园风光
七、留服认证
加图立大学录取通知书及中留服国外学历学位认证书样本
作为韩国历史悠久的顶尖私立综合大学,在医学、生物医学工程、人工智能等尖端领域积淀深厚,其附属医院更彰显医疗学科的顶尖实力。依托国际化培养体系与产学融合优势,学校既深耕学术科研,又强化实践育人,持续向全球输送兼具伦理素养与专业能力的人才。这份跨越百年的坚守与革新,让其在世界舞台上不断彰显育人担当与科研价值。